Bastián Olea Herrera
Inicio
Blog personal
Blog de análisis de datos y R
Blog personal
Ensayos, pensamientos, actualizaciones sobre mi vida, y fotitos
Categorías
Todas
(108)
blog
(1)
destacado
(19)
fotos
(1)
género
(49)
gordura
(29)
masculinidades
(14)
personal
(2)
programación
(2)
sociología
(41)
tecnología
(1)
Por qué crear un sitio web personal
Reivindicando los espacios digitales personales y una vida fuera de los algoritmos
personal
programación
tecnología
La forma en que las personas habitan la internet ha cambiado muchísimo. Antes las personas creaban sus propias páginas web, personalizaban su presencia online, y formaban…
15 mar 2026
Creando una comunidad de usuarixs de R en Chile
blog
programación
llevo más de cinco años usando el lenguaje R, tanto para trabajo como para fines personales.
14 mar 2026
Vacaciones a la comuna de navidad
personal
fotos
Me fui de vacaciones en solitario a La Boca, comuna de Navidad, región de O’Higgins.
5 mar 2026
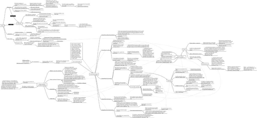
Mapa conceptual: bibliografía sobre estigmatización de la gordura en las dimensiones de la apariencia y la salud
destacado
gordura
Éste es el mapa conceptual que usé para ir organizando la bibliografía recopilada para el desarrollo de mi tesis de magíster, titulada “
Elementos teóricos y conceptuales en…
5 nov 2024
Entrevista: La meritocracia de la delgadez, la insubordinación de la gordura
gordura
Comparto el texto de una entrevista que me realizó en 2024 año Raúl Nagore, periodista y parte del Basque Culinary Center de San Sebastián y la asociación de cocineros Euro-T…
13 jun 2024
Presentación de defensa de tesis de magíster
Elementos teóricos y conceptuales en torno a la estigmatización social de las corporalidades gordas. Un análisis desde las dimensiones de la salud y la apariencia
gordura
sociología
Esta es la presentación de diapositivas que usé para defender mi tesis de magíster acerca de los procesos que explican la gordofobia, o el fenómeno de discriminación de las…
15 feb 2024
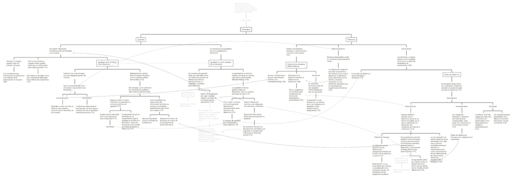
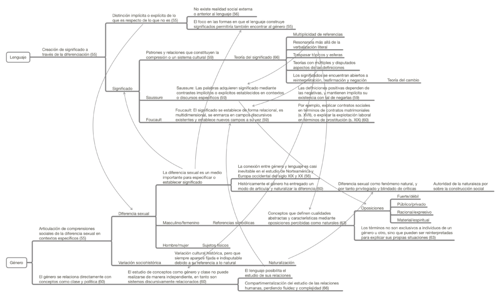
Resumen: Nelly Richard - Feminismo, género y diferencia(s): Transgresión y escritura femenina
género
Resumen del capítulo 1, “¿Tiene sexo la escritura?”, del libro de Nelly Richard,
Feminismo, género y diferencia(s).
Excelente texto que a crítica distintas concepciones de…
17 feb 2023
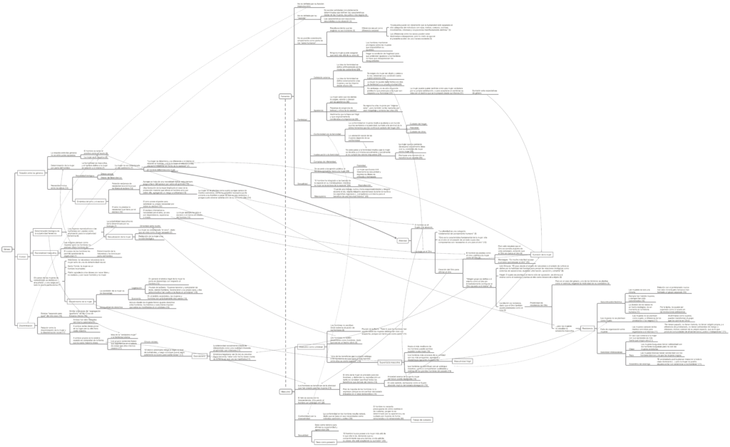
Resumen: R. W. Connell - Masculinidades (capítulo 8, historia de la masculinidad)
masculinidades
Resumen del capítulo 8 del libro Masculinidades, de R. W. Connell, que entrega una visión general de ciertos hitos históricos que configuran la masculinidad hegemónica…
27 ene 2023
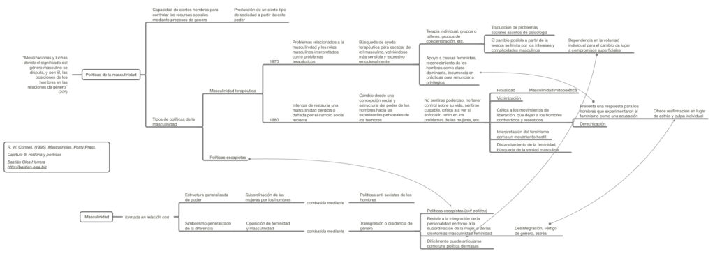
Resumen: R. W. Connell - Masculinidades (capítulo 9, políticas de la masculinidad)
masculinidades
Resumen del capítulo 9 del libro Masculinidades, de R. W. Connell, donde se problematizar algunas formas de buscar la superación de la masculinidad hegemónica, sus…
27 ene 2023
Ira
género
masculinidades
Siento una rabia que es conmigo
Con lo que soy, lo que me tocó ser,
lo que fui
Y con la incertidumbre de si un día seré
20 ene 2023
Relato autobiográfico de mi cuerpo
sociología
Mis primeros recuerdos sobre mi cuerpo son accidentes, heridas, cicatrices. Mi mamá, ya separada, buscando cómo llevarme a la posta. También discusiones, peleas, cambios de…
20 ene 2023
Resumen: R. W. Connell - Masculinidades (capítulo 2, organización social de la masculinidad)
masculinidades
Resumen del capítulo 2 del libro Masculinidades, de R. W. Connell, que plantea un marco general para entender el concepto de masculinidad, su relación con el género y el…
12 ene 2023
Resumen: R. W. Connell - Masculinidades (capítulo 1, la ciencia de la masculinidad)
género
masculinidades
Resumen del capítulo 1 del libro Masculinidades, de R. W. Connell, que habla sobre la forma en que se ha estudiado la masculinidad en distintas disciplinas como la…
17 dic 2022
Autocrítica cultural: la asunción de una identidad
destacado
género
masculinidades
Ensayo publicado en Revista Origami, originalmente ensayo final para el curso de Crítica Cultural de la profesora Patricia Espinoza, en el marco del diplomado en Estética…
16 dic 2022
Entrevista - Gordofobia, sus razones, sus prejuicios, y su superación
gordura
Este texto corresponde a una entrevista hacia mi, realizada por Ling-Mehig Lau Vega, diseñadora, para su memoria de grado
en Diseño.
16 dic 2022
Resumen: Sandra Lee Bartky - Feminidad, poder y disciplina
destacado
género
Mapa conceptual de las ideas principales del capítulo
Foucault, Femininity and the Modernization of Patriarchal Power
, del libro
Femininity and Domination
de Sandra Lee…
8 jul 2022
Resumen: Sandra Lee Bartky - Fenomenología de la conciencia femenina
género
Mapa conceptual de las ideas principales del capítulo
Towards a Phenomenology of Feminist Consciousness
, del libro
Femininity and Domination
de Sandra Lee Bartky.
8 jul 2022
Resumen: Sandra Lee Bartky - Opresión y alienación en la feminidad
género
Mapa conceptual de las ideas principales de los capítulos
On Psychological Oppression
y
Narcissism, Femininity, and Alienation
, del libro
Femininity and Domination
de Sandra…
8 jul 2022
Apuntes: Rosi Braidotti - La ética de la diferencia sexual: el caso de Foucault e Irigaray
género
sociología
(en
Sujetos nómades. Corporización y diferencia sexual en la teoría feminista contemporánea,
2000, Paidós)
27 nov 2021
Apuntes: Rosi Braidotti - Las teorías de género o “El lenguaje es un virus”
género
(en
Sujetos nómades. Corporización y diferencia sexual en la teoría feminista contemporánea,
2000, Paidós)
27 nov 2021
Apuntes: Rosi Braidotti - Devenires discontinuos: Deleuze y el “devenir mujer” de la filosofía
género
sociología
(en
Sujetos nómades. Corporización y diferencia sexual en la teoría feminista contemporánea,
2000, Paidós)
27 nov 2021
Apuntes: Rosi Braidotti - Hacia una nueva representación del sujeto
género
sociología
(en
Sujetos nómades. Corporización y diferencia sexual en la teoría feminista contemporánea,
2000, Paidós)
9 oct 2021
Apuntes: Rosi Braidotti - Órganos sin cuerpos
género
sociología
(en
Sujetos nómades. Corporización y diferencia sexual en la teoría feminista contemporánea,
2000, Paidós)
5 oct 2021
Apuntes: Genara Pulido - Violencia epistémica y descolonización del conocimiento
género
sociología
Desde el “deseo de imponer maneras de entender y formular el conocimiento al Otro” (175)
5 oct 2021
Apuntes: Nelly Richard - La crítica feminista como modelo de crítica cultural
género
Debate Feminista, vol. 40 (Octubre 2009), pp. 75-85.
5 oct 2021
Figurando una subjetividad no binaria desde la performatividad de Butler, el nomadismo de Braidotti, y “Orlando” de Virginia Woolf
destacado
género
masculinidades
El presente ensayo intentará indagar en cuestiones acerca de la identidad y su construcción, la subjetivación de los cuerpos, y la experiencia no binaria. Estos temas serán…
13 sept 2021
Apuntes y extractos: Rosi Braidotti - Por la senda del nomadismo
género
(resumen de la introducción del libro
Sujetos nómades. Corporización y diferencia sexual en la teoría feminista contemporánea,
2000, Paidós)
5 sept 2021
Apuntes: Giorgio Agamben - Gusto
sociología
Fuente: Agamben, G. 2015. Gusto. Buenos Aires: Adriana Hidalgo Editora.
21 ago 2021
Apuntes y extractos: Judith Butler - Política de género y el derecho a aparecer
género
(en
Cuerpos aliados y lucha política,
2017, Paidós)
18 ago 2021
Apuntes y extractos: Rosi Braidotti - La diferencia sexual como proyecto político nómade
destacado
género
(en
Sujetos nómades. Corporización y diferencia sexual en la teoría feminista contemporánea,
2000, Paidós)
18 ago 2021
Extractos: Karen Cordero - La escritura de la historia del arte: sumando(se) subjetividades, nuevas objetivaciones
sociología
tal vez decir sencillamente «escritura del arte» tendría más sentido
18 ago 2021
Extractos: Griselda Pollock - Visión, voz y poder: historias feministas del arte y marxismo
sociología
La historia social del arte —formada por un análisis marxista de la sociedad— constituye un corpus radicalmente nuevo de trabajo para la historia del arte que apunta hacia…
18 ago 2021
Apuntes: Julieta Kirkwood - El feminismo como negación del autoritarismo
género
Relación entre la política, lo feminista y lo popular.
16 ago 2021
Mapa conceptual: La dominación masculina - Pierre Bourdieu
destacado
género
gordura
masculinidades
sociología
Mapa conceptual que resume esta obra del sociólogo Pierre Bourdieu, la cual ofrece una perspectiva de las relaciones entre géneros y la dominación inherente a ellas desde…
12 ago 2021
Resumen: La lucha contra el cuerpo rebelde - Silvia Federici
gordura
sociología
Fuente:
Calibán y la bruja: Mujeres, cuerpo y acumulación originaria,
2010, Buenos Aires: Tinta Limón ediciones.
26 jul 2021
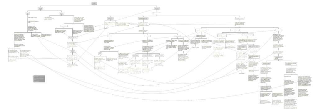
Resumen: Kate Millett - Teoría de la política sexual
género
sociología
Resumen del capítulo de
Política sexual
(Madrid: Cátedra, 1995), originalmente publicado en 1970.
20 jul 2021
Mapa conceptual: Ideología - Terry Eagleton
destacado
sociología
Este mapa conceptual resume el libro
Ideología
(2019, Paidós), de Terry Eagleton. Principalmente, el mapa conceptual sintetiza las ideas acerca de la ideología de los…
18 jul 2021
Feminismo neoliberal y neoliberalización del feminismo
destacado
género
(Descargar ensayo en PDF)
11 jul 2021
Mapa conceptual: María Lugones - Hacia un feminismo descolonial
género
El siguiente es un resumen en forma de mapa conceptual del texto “
Hacia un feminismo descolonial
”, de María Lugones. La fuente es: La manzana de la discordia, Julio -…
8 jun 2021
Mapa conceptual: Variaciones sobre sexo y género - Judith Butler
género
En este texto, Judith Butler toma como punto de partida la frase
“No se nace mujer, se llega a serlo”
para profundizar sus implicancias filosóficas, desarrollando así la…
6 jun 2021
Mapa conceptual: Los orígenes de la jerarquía de género - Salvatore Cucchiari
género
Este mapa conceptual resume las ideas principales del texto
La revolución de género y la transición de la horda bisexual a la banda patrilocal: los orígenes de la jerarquía…
31 may 2021
Extractos: bell hooks - Teoría feminista: de los márgenes al centro
género
masculinidades
Definición de lucha y movimiento feminista:
30 may 2021
Extractos y notas: Julia Kristeva - Stabat Mater
género
La maternidad es la función del otro sexo.
24 may 2021
Extractos y notas: Alejandra Castillo - El desorden de la democracia
género
Política:
24 may 2021
Extractos y notas: Judith Butler - Actos performativos y constitución del género: un ensayo sobre fenomenología y teoría feminista
género
Texto en Debate Feminista, vol. 18, Octubre de 1998, pp. 296-314.
24 may 2021
Extractos y notas: Teresita de Barbieri - Sobre la categoría de género. Una introducción teórico-metodológica
género
Debates en Sociología. Nº8, 1993
24 may 2021
Extractos y notas: Joan Scott - Releer la historia del feminismo
género
Igualdad vs diferencia.
24 may 2021
Apuntes: Sobre la categoría de género - Teresita De Barbieri
género
En este mapa conceptual se resume el texto “Sobre la categoría de género. Una introducción teórico-metodológica” de Teresita de Barbieri, socióloga feminista uruguaya.
8 may 2021
Apuntes: El segundo sexo (introducción) - Simone de Beauvoir
género
Este mapa conceptual resume las ideas principales de la introducción del libro El Segundo Sexo, de Simone de Beauvoir, originalmente publicado en 1949. En particular, se…
27 abr 2021
Apuntes: Indagaciones acerca de los significados sexuales - Ortner y Whitehead
género
En el texto
Indagaciones acerca de los significados sexuales,
de Sherry B. Ortner y Harriet Whitehead, originalmente publicado en el libro
Sexual Meanings: The Cultural…
26 abr 2021
Apuntes: El tráfico de mujeres: notas sobre la “economía política” del sexo - Gayle Rubin
género
Este mapa conceptual es un resumen del texto
El tráfico de mujeres: notas sobre la “economía política” del sexo.
En este texto paradigmático, la antropóloga cultural Gayle…
20 abr 2021
Apuntes: el concepto de género - Conway, Bourque y Scott
género
Este breve mapa conceptual presenta algunas líneas sobre el concepto de
género
y los avances y las preguntas que se plantean sobre éste desde distintas disciplinas, tales…
15 abr 2021
Apuntes: Igualdad versus diferencia en el feminismo - Joan Scott
género
Este mapa conceptual surge de la lectura del capítulo
The Sears Case
del libro
Gender and the Politics of History
(1988, pp. 167-178) de Joan Scott; originalmente titulado
De…
9 abr 2021
Apuntes: Género y lenguaje
género
Este mapa conceptual proviene de la lectura del texto de Joan Scott
On Language, Gender, and Working-Class History
(pp. 53-67), publicado en el libro
Gender and the Politics…
9 abr 2021
Apuntes: Joan Scott - El género, una categoría útil para el análisis histórico
destacado
género
“
El género, una categoría útil para el análisis histórico
”, publicado por primera vez en 1985 por Joan Wallace Scott, es uno de los textos más importantes para comprender el…
23 mar 2021
Apuntes: Introducción al concepto de género desde una perspectiva histórica - Joan Scott
género
Este mapa conceptual proviene de la lectura de la introducción del libro Género y las políticas de la Historia, de Joan Wallace Scott, eminente teórica del género. Esta…
19 mar 2021
Ponencia: La estigmatización social de las corporalidades gordas
gordura
Este texto es un resumen de una ponencia basada en mi tesis de magíster, presentada en el 10° Congreso de Sociología Pre-ALAS 2018 en la Universidad Arturo Prat, Iquique, en…
30 oct 2020
Defensa de tesis: Elementos teóricos y conceptuales en torno a la estigmatización social de las corporalidades gordas
gordura
El siguiente texto son los apuntes que usé para resumir la totalidad de mi tesis de magíster manteniendo los detalles de conceptos y autorxs, y de ese modo prepararme para…
30 oct 2020
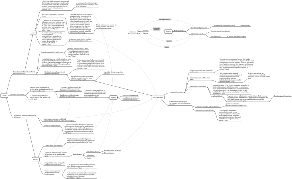
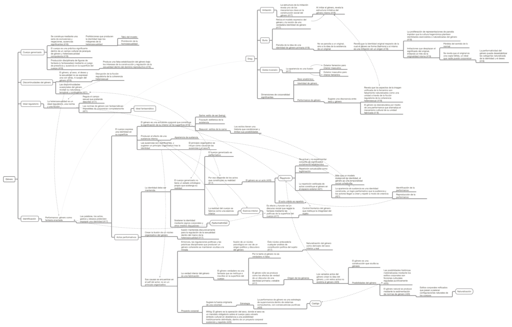
Apuntes: Actos performativos y performatividad de género - Judith Butler
género
gordura
sociología
Este es un mapa conceptual que resume el concepto de performatividad de género de Judith Butler. En el mapa conceptual se ponen en relación los aspectos que componen la idea…
21 abr 2020
Apuntes: Diferencia sexual, lo abyecto y la performatividad - Judith Butler
destacado
género
gordura
Este mapa conceptual es un resumen del texto
Cuerpos que Importan
(Judith Butler), donde se expone el funcionamiento de la matriz exclusionaria de la diferencia sexual…
13 abr 2020
Apuntes: Teoría feminista y el cuerpo
género
gordura
sociología
Este mapa conceptual corresponde al prefacio y la introducción (páginas 1 a 20) del libro Feminist Theory and the Body, a Reader (Price y Shildrick, 1999, Routledge).
12 abr 2020
Apuntes: El concepto de ideología
sociología
Comparto un mapa conceptual con las ideas principales de los autores y corrientes expuestas en el libro “El concepto de Ideología, Vol. 4. Postestructuralismo…
23 feb 2020
Apuntes: Sociología y crítica social
sociología
Comparto algunos apuntes sobre conceptos de la
sociología de la crítica
de Luc Boltanski, contenidos en el libro “Sociología y crítica social. Ciclo de conferencias en la UDP”
23 feb 2020
Apuntes: La presentación de la persona en la vida cotidiana - Erving Goffman
sociología
Comparto un mapa conceptual sobre algunos de los conceptos expuestos por Erving Goffman en su clásico “The Presentation of Self in Everyday Life” (1959).
23 feb 2020
Tesis de postgrado: Elementos teóricos y conceptuales en torno a la estigmatización social de las corporalidades gordas. Un análisis desde las dimensiones de la salud y la apariencia
destacado
gordura
sociología
Comparto la tesis con la que me gradué del Magíster en Sociología de la Pontificia Universidad Católica de Chile. Se trata de una investigación teórica que intenta…
29 ene 2019
La práctica de la dieta y su referencia al pecado de la gordura
gordura
Ensayo final para el curso de Sociología del Cuerpo, impartido en el magíster en Sociología (2018) de la Pontificia Universidad Católica de Chile. Profesora: Claudia Giacoman.
6 dic 2018
Gordofobia: prejuicios contra las personas gordas
gordura
Este texto surge de una entrevista por correo que me hizo Zoe Armenteros, periodista de los medios españoles Telecinco y Noticias Cuatro. A partir de este y otros recursos…
6 dic 2018
Capital corporal y el privilegio de la belleza
gordura
La
belleza
es una forma de
capital
que se expresa a través de nuestros cuerpos, específicamente mediante la silueta o figura corporal, y la apariencia en términos generales.…
8 oct 2018
Infografía: Violaciones a los Derechos Humanos cometidas por la Dictadura cívico-militar chilena
sociología
Esta infografía resume cifras de las violaciones a los Derechos Humanos cometidas por los diferentes aparatos represivos que compusieron y apoyaron la dictadura…
14 ago 2018
La masculinidad hegemónica en la sociedad patriarcal
género
masculinidades
Este texto es una introducción al concepto de
masculinidad
desde una perspectiva crítica, que problematiza el carácter hegemónico de la masculinidad patriarcal. Se critican…
25 jul 2018
Sexismo en la publicidad chilena y el desnudo como protesta
género
La publicidad sexista explota el sexismo ya existente en nuestra sociedad para producir beneficios económicos. Los publicistas saben cómo apelar a los deseos masculinos…
11 jul 2018
Racismo y xenofobia al alero del nacionalismo. El caso del Movimiento Social Patriota
sociología
El presente ensayo esbozará teóricamente los conceptos de racismo, xenofobia y nacionalismo, para concluir con la aplicación de dichos conceptos a un análisis de caso, que…
3 jul 2018
Contexto y cambio social desde la lingüística sistémico funcional
sociología
Esta revisión bibliográfica consistirá en una descripción breve de la lingüística sistémico funcional como conjunto de teorías y herramientas analítico-conceptuales a cargo…
4 jun 2018
Desigualdad de ingresos
sociología
En sociedades capitalistas, la desigualdad de ingresos abarca múltiples expresiones. Además de referir las diferencias de recursos entre grupos o clases sociales, o al…
29 may 2018
Transmisión intergeneracional de la desigualdad
sociología
¿Cuales son las formas o canales en que la familia provee ventajas o desventajas a sus hijos? ¿Es posible romper el vinculo o ciclo en la transmisión intergeneracional de la…
29 may 2018
Estudio de las corporalidades gordas femeninas desde las intersecciones
gordura
Texto de presentación y discusión acerca de la importancia de una investigación crítica y situada en el cuerpo, para el Núcleo de Investigación Sociología del Cuerpo y las…
22 abr 2018
Discursos, ideología, poder y hegemonía
sociología
Esta revisión bibliográfica abordará los conceptos de
ideología, hegemonía,
y
poder,
desde el campo de los estudios del discurso, considerando principalmente los aportes de…
20 abr 2018
Disatisfacción corporal en cuerpos femeninos racializados
gordura
Cortney S. Warren, en
Body area dissatisfaction in white, black and Latina female college students in the USA: an examination of racially salient appearance areas and ethnic…
20 abr 2018
Materialidad y relaciones sujeto/objeto en el capitalismo
sociología
Jane Bennet (2009) introduce la noción de
cuerpos afectivos
desde Spinoza (p. 22), la cual expresa una consideración de los cuerpos como entidades capaces de actuar, pero…
31 mar 2018
Apuntes: Género y actos performativos - Judith Butler
sociología
Toca sobre este enlace o en el mapa conceptual para descargarlo:
30 mar 2018
Apuntes: Ciencia desde una perspectiva feminista
género
sociología
Murphy, M. (2012). Immodest Witnessing, Affective Economies, and Objectivity. In
Seizing the Means of Reproduction. Entanglements of Feminism, Health and Technoscience
(pp. 6…
30 mar 2018
Apuntes: Formación racial y proyectos raciales
sociología
Clic en la imagen para abrir en PDF.
30 mar 2018
Apuntes: Historia de la gordura - Peter Stearns
gordura
El siguiente es un mapa conceptual que ordena los conceptos principales del libro
Fat History: Bodies and Beauty in the Modern West,
de Peter Stearns, donde el autor expone…
30 mar 2018
La im/posibilidad de ser un hombre feminista
género
masculinidades
“Creo que el feminismo es una posición política e ideológica, por lo tanto ni la portamos hormonalmente las mujeres, ni están los varones imposibilitados de portarla (…) Es…
14 mar 2018
Hombres contra el machismo: introducción a las masculinidades antipatriarcales
masculinidades
Los hombres tenemos un lugar clave en la lucha contra el machismo, pues somos quienes principalmente lo ejercemos. Son representantes del género masculino quienes…
10 mar 2018
Gordofóbicos: posibles motivos tras el rechazo a los cuerpos gordos
destacado
gordura
Cada vez que vemos alguna foto de una mujer gorda, ya sea posando, haciendo deporte, mostrando su
outfit,
o cualquier otra actividad que involucre a su cuerpo de talla…
2 mar 2018
Efecto de los medios comunicacionales en la evaluación de la corporalidad femenina en Bélgica, Suiza y Estados Unidos
destacado
gordura
Este artículo pretende analizar el efecto que tiene la exposición a medios comunicacionales en la evaluación de la imagen corporal femenina, utilizando datos empíricos…
17 feb 2018
El piropo es machismo
género
masculinidades
El tema del
acoso callejero
empezó a discutirse en redes sociales y medios comunicacionales luego de que ciertos sucesos puntuales plantearan al
piropo
como algo permisible…
2 feb 2018
Escuela Libre La Cisterna. Lo que somos, hacemos, y queremos
sociología
“Vivimos en una sociedad tecnológica altamente organizada y racionalizada en la cual es raro que el individuo halle espacio para crecer y desarrollar su libre albedrío. La…
26 ene 2018
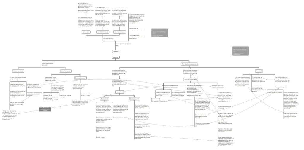
Categorización social y performatividad: la estigmatización (y subversión) de la gordura
destacado
gordura
[caption id=“attachment_162” align=“aligncenter” width=“840”] Danae (c. siglo XVII)[/caption]
5 dic 2017
Apuntes: Sociología del cuerpo
sociología
A continuación van tres mapas conceptuales producidos a partir de la lectura de tres textos sobre el concepto de
cuerpo
para el seminario de teoría sociológica contemporánea…
24 oct 2017
Contra el hostigamiento machista, y un comentario acerca de los hombres y el feminismo
género
masculinidades
[caption id=“attachment_128” align=“alignright” width=“241”] “Judit decapitando a Holofernes” (1614), por Artemisia Gentileschi.[/caption]
9 ago 2017
El mestizaje como fuente de identidad racial
sociología
Sabido es el fatídico liderazgo mundial de Latinoamérica en términos de desigualdad de ingresos (Telles, 2013, p. 1561), pero para desgracia de la región, su desigualdad…
7 ago 2017
Violencia en América Latina: dos aproximaciones
sociología
En la región latinoamericana, la violencia derivada de las pandillas y el crimen organizado es estudiado como un fenómeno socialmente relevante sólo desde hace algunas…
7 ago 2017
“El Rastro de los Huesos”, las desapariciones forzosas desde dos perspectivas
sociología
Un miércoles 24 de marzo de 1976, se toma el poder del gobierno de Argentina la Junta de Comandantes, integrada por los militares Jorge Videla, Emilio Massera, y Orlando…
7 ago 2017
Intolerancia, estereotipos, y exclusión grupal
sociología
1. El sentir negativo contra la población inmigrante suele ser defendido por argumentos acerca de la amenaza a la economía, identidad nacional, y el orden social que…
7 ago 2017
Video: ¿Qué es la gordofobia?
gordura
Cuerpos Positivos es un colectivo feminista (aún en conformación) enfocado en la discriminación corporal, particularmente aquella ejercida contra las personas gordas.
27 jun 2017
Latour y Giddens: El poder en la reproducción del marco social
sociología
En base a la teoría de la estructuración social de Anthony Giddens y la teoría del actor-red de Bruno Latour, nos cuestionamos acerca de la constitución y reproducción del
ma…
24 jun 2017
Marx y Bourdieu: Sobre la constitución de la estructura social actual
sociología
Insertos en el paradigma estructuralista –Bourdieu de manera explícita, y Marx ex post– y a pesar de abarcar problemáticas y análisis temáticamente divergentes, podría…
24 jun 2017
Feminidad y gordofobia: ideales de belleza como estrategias de opresión femenina
destacado
gordura
[caption id=“attachment_100” align=“aligncenter” width=“824”] “El rey Candaules de Lidia mostrando su esposa a Giges”, por Jacob Jordaens (1646)[/caption]
9 jun 2017
Democracia, y la sociología como arma de la crítica
sociología
“Las ideas de las clase dominante son las ideas dominantes en cada época; o, dicho en otros términos, la clase que ejerce el poder material dominante en la sociedad es, al…
12 may 2017
¿Qué es la gordofobia?
gordura
La
gordofobia
es, en términos sencillos, la discriminación que sufren las personas gordas por el mero hecho de ser gordas. A continuación, exploraremos diversas situaciones…
10 ene 2017
Tesis de grado: La estigmatización de la gordura femenina. Reproducción simbólico-cultural del estatus social de la delgadez
destacado
gordura
sociología
Este artículo corresponde al seminario de grado con el cual me licencié como sociólogo. Fue inscrito como memoria de tesis en el proyecto Fondecyt, 1131144:
“Imaginarios de…
24 dic 2016
La posibilidad de resignificar el lenguaje: Judith Butler y la belleza como significante político
destacado
gordura
Este artículo corresponde a un análisis del capítulo séptimo,
Discutir con lo real,
del libro
“Cuerpos que importan: Sobre los límites materiales y discursivos del ‘sexo’”,
d…
7 nov 2016
La democracia represiva
destacado
sociología
El presente artículo corresponde a la primera sección del documento
“Democracia represiva en la institucionalidad medioambiental chilena: Protección de la naturaleza y…
6 nov 2016
La gordura femenina como una problemática social. Género, deseo y diferencia
destacado
gordura
El siguiente artículo corresponde a la 1ª parte de la redacción del esquema general seguido para la ponencia
“La estigmatización de la gordura femenina. Belleza normativa…
2 nov 2016
La corporalidad femenina a través de la historia y el arte
gordura
El presente artículo corresponde a una visión breve y utilitaria de la representación corporal femenina en la antigüedad y en ciertos periodos (s. XVI – XIX) del arte…
1 nov 2016
Discriminación de la gordura y su relación con el capitalismo, el género y la clase
gordura
Este breve post es la traducción y desarrollo de mi respuesta en reddit intentando refutar el argumento de que la aceptación de la gordura (fat acceptance) sería análoga al…
31 oct 2016
No hay resultados