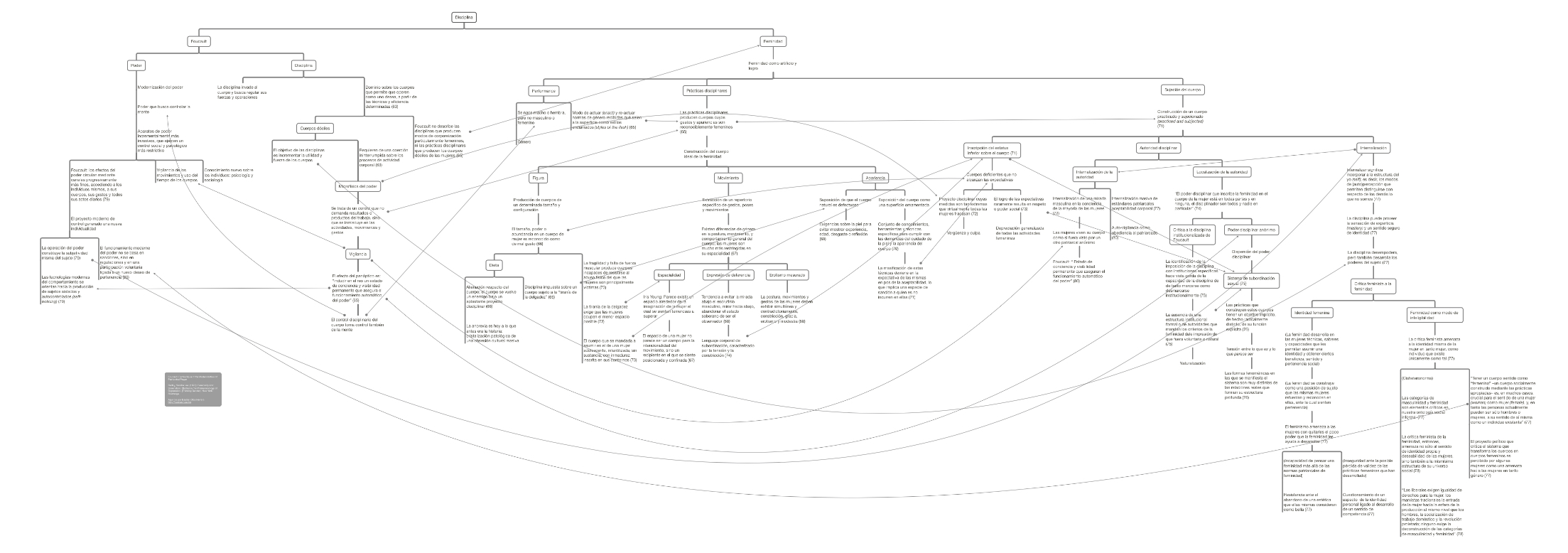
Mapa conceptual de las ideas principales del capítulo Foucault, Femininity and the Modernization of Patriarchal Power, del libro Femininity and Domination de Sandra Lee Bartky.
Toca la imagen o este enlace para acceder al mapa conceptual.
Bartky, Sandra Lee. (1990). Femininity and Domination. Studies in the Phenomenology of Oppression. (Thinking Gender). New York: Routledge.
Apuntes y ensayos sobre estudios de género, sociología del cuerpo y teoría feminista por Bastián Olea Herrera, sociólogo, data scientist y magíster en sociología (Pontificia Universidad Católica de Chile).
