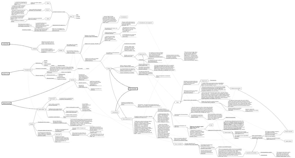
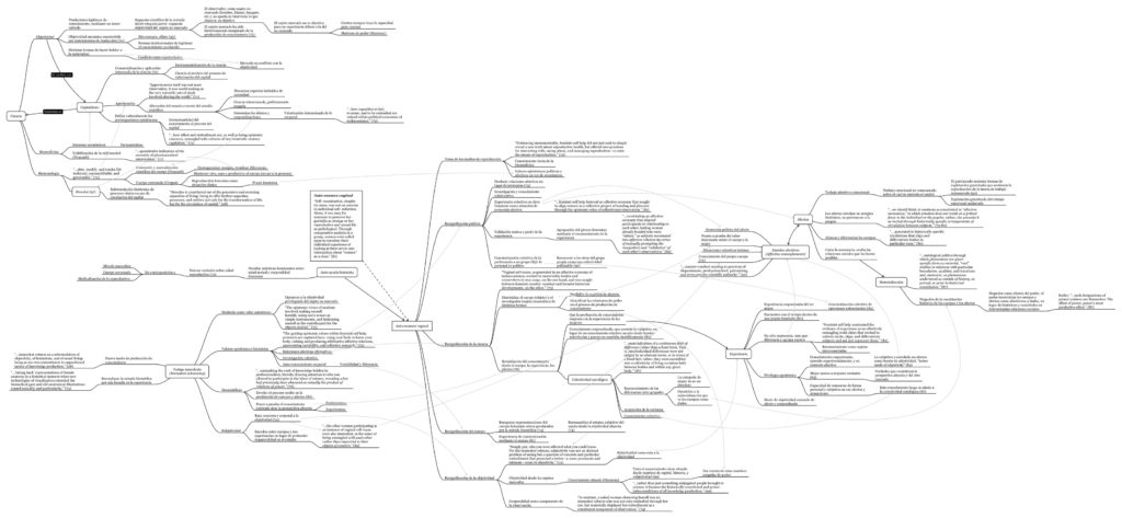
A continuación van tres mapas conceptuales producidos a partir de la lectura de tres textos sobre el concepto de cuerpo para el seminario de teoría sociológica contemporánea del magíster en sociología de la Universidad Católica.
- Shilling, C. (2001). Embodiment, Experience and Theory: In Defence of the Sociological Tradition. The Sociological Review, 49(3), 327–344. http://doi.org/10.1111/1467-954x.00335
- Cregan, K. (2006). Object - The Regulated Body. In The Sociology of the Body. Mapping the Abstraction of Embodiment (chapter 1, pp. 18–89). London.
- Murphy, M. (2012). Immodest Witnessing, Affective Economies, and Objectivity. In Seizing the Means of Reproduction. Entanglements of Feminism, Health and Technoscience (pp. 67–101).
Clic en cada imagen para abrir el mapa conceptual en PDF.


