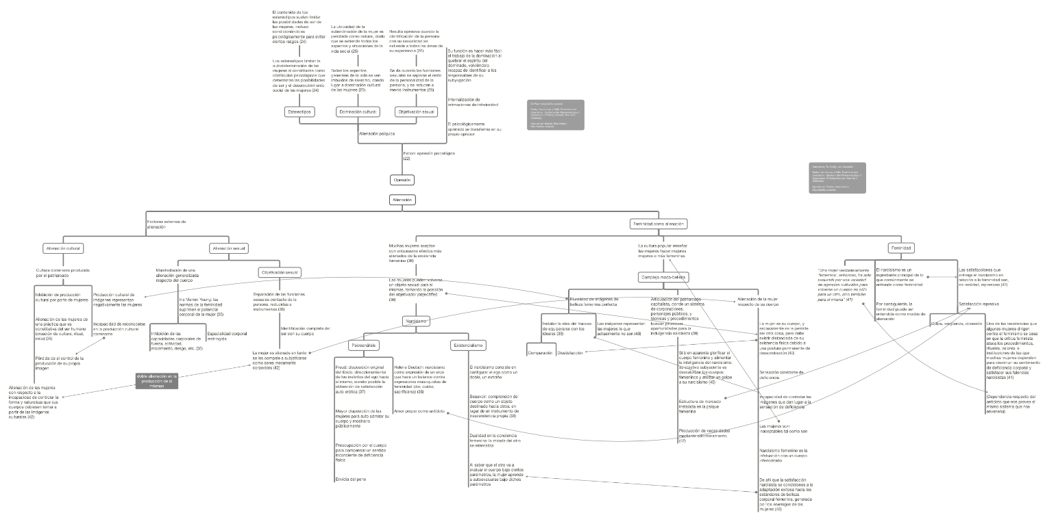
Mapa conceptual de las ideas principales de los capítulos On Psychological Oppression y Narcissism, Femininity, and Alienation, del libro Femininity and Domination de Sandra Lee Bartky.
Toca sobre la imagen o en el siguiente enlace para acceder al resumen en mapa conceptual.
Apuntes y ensayos sobre estudios de género, sociología del cuerpo y teoría feminista por Bastián Olea Herrera, sociólogo, data scientist y magíster en sociología (Pontificia Universidad Católica de Chile).
