Apuntes: Género y actos performativos - Judith Butler

sociología
Fecha de publicación

30 de marzo de 2018

Toca sobre este enlace o en el mapa conceptual para descargarlo:

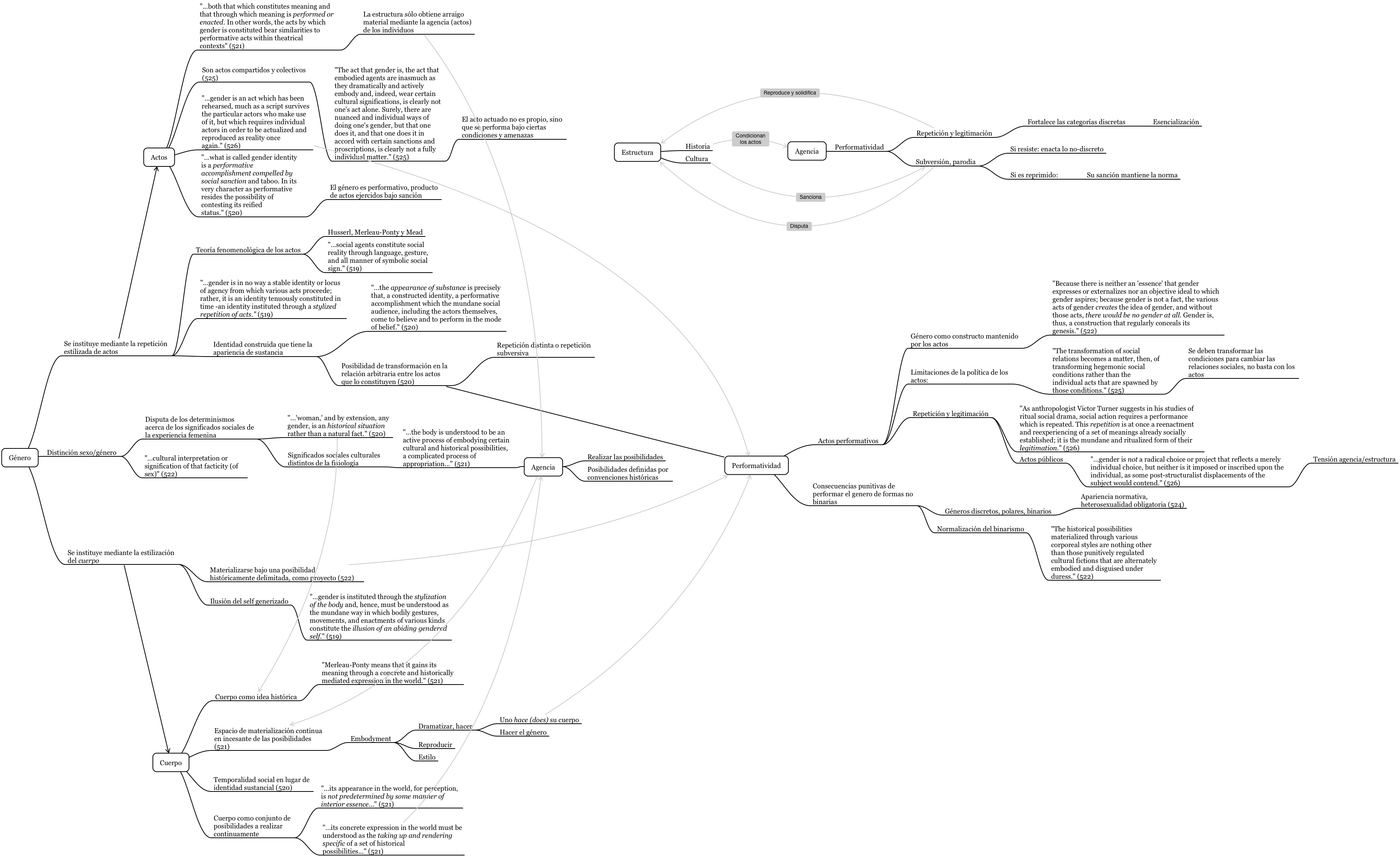
Butler, J. (1988). Performative acts and gender constitution: An essay in phenomenology and feminist theory. Theatre Journal.


Apuntes y ensayos sobre estudios de género, sociología del cuerpo y teoría feminista por Bastián Olea Herrera, licenciado y magíster en sociología (Pontificia Universidad Católica de Chile). Bastimapache